星空app官方登录入口

公司要闻

公司要闻

关注科建新闻,掌握前沿资讯

喜讯
热烈祝贺星空app官方登录入口-星空(中国) 再添两项质量标准化示范工地

星空app官方登录入口-星空(中国) :2021-08-11 11:32:49浏览:2802

202189日,河南省住房和城乡建设厅公布了《2021年度上半年河南省建筑工程质量标准化示范工地名单》。
01.png

本次共有178个项目被认定为2021年度上半年河南省建筑工程质量标准化示范工地。其中住宅工程类108项,公共建筑工程类52项,市政园林工程类16项,城市轨道交通工程类2项。我公司也再次获得两项住宅工程类质量标准化示范工地。

获得本次质量标椎化示范工地的项目分别是:

1、锦艺四季城香雅苑一期
02.png
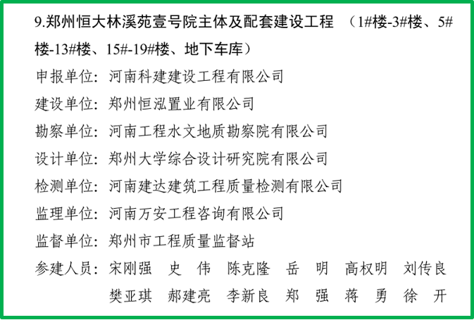
2、郑州恒大林溪苑壹号院主体及配套建设工程(1#楼-3#楼、5#楼-13#楼、15#-19#楼、地下车库)

03.png

匠心应该是永恒不变的,而匠术应该是与时俱进的。

收获的奖项不仅是荣誉的象征,更是对我们项目管理人员辛勤付出的一种肯定。希望获得质量标准化示范工地的项目再接再厉,进一步加强工程质量管理,落实质量管理责任,不断提高施工现场的质量管理水平。公司其他项目应以此为标杆,积极开展质量管理工作,秉承“科学管理,建造精品”的企业理念,始终拥抱前沿科学与技术革新,持续行驶在高质量发展的快车道上。



来源:技术中心  陈 硕

开云·体育-开云(中国)一站式服务官方网站_开云体育官方网站 华体会体育(HTH)国际-星空app官方登录入口 华体会体育(HTH)国际-星空app官方登录入口 米兰体育·米兰登陆入口-米兰online(中国) B体育-B体育亚洲官方网站-BSPORT 乐鱼体育-leyu乐鱼online(中国) 星空官方网站_星空(中国) 爱游戏在线登录官网-爱游戏(中国) 星空官方网页版-星空(中国) 开云·体育-开云体育官方网站